Az orvosi döntéshozatal komplex feladat, amelynek során számos tényezőt figyelembe kell venni. A projekt célja olyan folyamatvezérelt orvosi döntéstámogató rendszer megvalósítása, amely hatékonyan segíti a kardiológiai betegek ellátását, gyógyítását. A kialakítandó rendszer egyedülállóan ötvözi az orvostudomány, az informatika és a folyamatmérnöki tudományok eredményeit és módszereit annak érdekében, hogy a teljes gyógyítási folyamatot átfogó, a tevékenységekről objektív képet adó és adott szempontrendszer szerint optimális működést garantáló javaslatokat adó intelligens rendszert valósuljon meg.
A kialakítandó döntéstámogató rendszer a medikai rendszerből származó információk és az ESC Guideline ajánlásai alapján segíti az ellátást végző orvos munkáját a beteg számára legmegfelelőbb döntés (pl. terápia kiválasztása) meghozatalában. A rendszerbe integrált döntéstámogató folyamatok olyan betegellátási folyamatokhoz nyújtanak orvosszakmai támogatást, amely ellátás komplex döntési szituációkat tartalmaz, illetve az ellátási folyamatvezérelt támogatása hatékonyan képes növelni az ellátás minőségét.
Az Egyetem a következő részfeladatok kidolgozásában vesz részt:
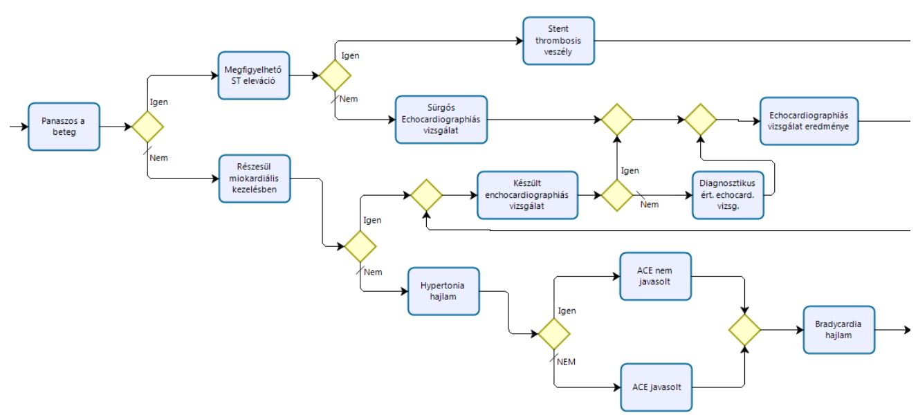
- Kardiológiai ellátási folyamatok modellezése: A tevékenységet végző munkacsoport feladata az orvosszakmai tudás leképezése folyamatmodellekké, a folyamatmodellekbe integrálható adattámogatás (HIS adatok) lehetőségeinek feltárása és integrálása a folyamatmodellbe. A munkacsoport munkájának részét képezi továbbá olyan folyamatmodellező szoftver kialakítása is, amely hatékonyan segíti az egészségügyi ellátási folyamatok BPMN nyelven történő leírását, modellezését.
- Betegéletút menedzsment: A részfeladat célja olyan optimalizált vizsgálatütemező módszer kidolgozása, amely a betegek ellátásához kapcsolódó kezelések és azokat jellemző kezelési módszerek paramétereit felhasználva ad személyre szabott optimális vizsgálatütemezést.
- Kardiológiai ellátási folyamatok elemzése: A részfeladat célja olyan folyamat és adatbányászati módszerek kidolgozása, amelyek lehetővé teszik a betegellátási folyamatok monitorozását, az ellátás minőségi mutatókkal történő jellemzését, illetve az ellátásban nehézséget jelentő problémák azonosítását. A munkacsoport feladatát képezi továbbá egy esetlapú ajánlórendszer fejlesztése, valamint a döntési folyamatok támogatásához szükséges szabadszöveges orvosszakmai szövegek feldolgozása is.
Konzorzciumi partner: Asseco Magyarország

